普法宣传
《中华人民共和国法治宣传教育法》全民普法公益大讲堂活动11月1日开讲
作者:遵义公交集团 来源:法治时代 日期:2025/11/7 17:14:55 人气:302025年9月12日,十四届全国人大常委会第十七次会议表决通过《中华人民共和国法治宣传教育法》,自2025年11月1日起施行。为深入学习宣传《法治宣传教育法》,进一步推动依法普法工作,提升全民学法意识,省司法厅联合中国社会科学院法学研究所法宣研究中心组织开展《中华人民共和国法治宣传教育法》全民普法公益大讲堂活动。
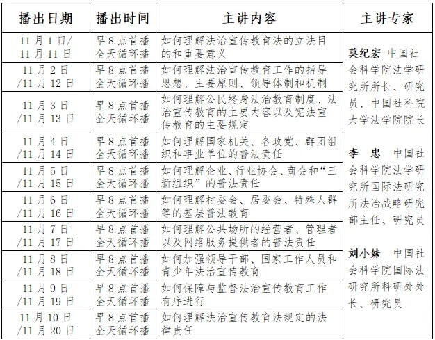
邀请中国社会科学院法学所所长、研究员莫纪宏,法学所国际法所法治战略研究部主任李忠,国际法所科研处处长刘小妹,精心录制了10讲《<中华人民共和国法治宣传教育法>理解与适用》(短视频),深入剖析立法亮点和法条精髓。
2025年11月1日-10日,每日早8点首播,全天循环播放。2025年11月11日-20日重播。
各级党政机关人民团体事业单位的国家工作人员,各类企业干部职工,各大中专院校师生,法治副校长、普法志愿者、法律明白人,农村社区“两委”干部、人民调解员、村居民组长、网格员、楼长,城乡居民等。
长按下方图片保存至手机相册,使用手机“今日头条”,识别本次活动二维码即可收看。

各级普法部门可通过学习通知广泛发布。为方便广大干部群众收看,鼓励在各类微信群里转发“收看码”,参与者保存“收看码”至手机“相册”。每天识别手机相册中的“收看码”即可观看学习(请勿使用微信扫一扫)。
累计参与10次以上学习的,可在线获得《<法治宣传教育法>学习证书》。



